2026年初,哈尔滨医科大学基础医学院病理生理学教研室魏璨教授团队与附属第一医院心内科合作,在美国糖尿病学会(ADA)官方期刊、国际糖尿病研究领域权威学术期刊《Diabetes》上发表题为《β-Hydroxybutyrylation Links Ketone Metabolism to Mitochondrial Remodeling in Diabetic Cardiomyopathy》的研究。

糖尿病性心肌病(DbCM)作为一种独立于冠脉疾病的心肌病变,以代谢重塑和能量应激为主要特征。尽管已知DbCM中脂肪酸氧化和酮体代谢增强,但代谢底物变化如何转化为心肌功能障碍,仍缺乏系统认知。β-羟基丁酰化(Kbhb)—一种可反映体内酮体水平的修饰类型,兼具代谢感应与功能调控的双重潜力,是连接代谢状态与细胞功能的理想桥梁。然而,其在DbCM中的作用图谱仍属空白。
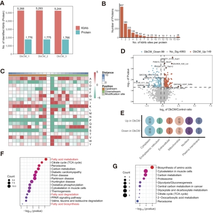
该团队使用多组学整合策略,通过转录组-蛋白质组-代谢组-Kbhb修饰组的四维解析,首次系统解析了DbCM中心肌组织的Kbhb修饰全景,从代谢修饰的全新视角,揭开了酮体驱动心肌能量失衡的潜在机制。这不仅深化了我们对DbCM代谢异常分子基础的理解,更提出了靶向“代谢-修饰”轴的新型治疗思路。

本研究主要发现之Kbhb修饰图谱:本研究共鉴定到5,614个高可信度Kbhb修饰位点,广泛分布于线粒体代谢蛋白;修饰位点数量远超被修饰蛋白数量,提示存在多位点协同调控;序列motif分析显示,Kbhb偏好发生在富含丙氨酸和赖氨酸的序列背景中。
该研究得到国家自然科学基金和哈尔滨医科大学附属第一医院创新基金的支持。论文第一作者为附属第一医院心内科景昊然,魏璨教授为通讯作者。
通讯作者:魏璨,哈尔滨医科大学基础医学院病理生理学教研室教授,博士研究生导师,黑龙江省优秀青年,哈尔滨医科大学星联青年人才,附属第一医院普外科双聘教授。主要从事代谢相关心血管与肝脏的分子机制研究,主持国家自然科学基金2项和黑龙江省省部级基金4项。