随着医学研究的深入,许多罕见病被证实为单基因病。这类疾病往往缺乏有效的治疗手段,给患者及其家庭带来沉重负担。近年来,随着CRISPR/Cas9基因编辑技术的发现与发展,研究人员开始探索通过基因编辑手段对单基因病进行治疗的可能性。这一策略相当于在基因层面实施一次精准“手术”,为罕见病治疗带来了新的希望。
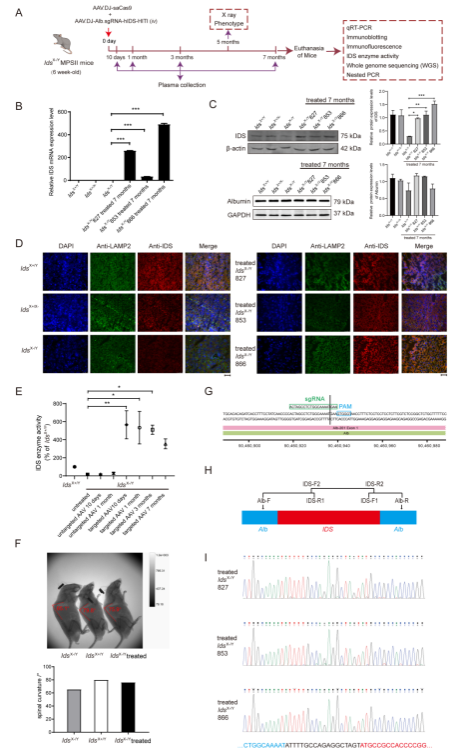
近期,哈尔滨医科大学基础医学院医学遗传学教研室孙文靖教授团队在《Genes & Diseases》期刊发表研究论文《In vivoCRISPR/Cas9-mediated gene integration corrects mucopolysaccharidosis type II in mice》,报道了一项针对罕见单基因病的基因治疗研究成果。黏多糖贮积症Ⅱ型(Mucopolysaccharidosis type II,MPSII),又称Hunter综合征,是由IDS基因突变引起的一种X连锁隐性遗传的单基因病。该研究基于CRISPR/Cas9基因编辑技术构建了腺相关病毒(AAV)双载体系统,并利用同源非依赖性靶向整合(HITI)策略,在MPSII小鼠Alb基因起始密码子区域靶向插入人源IDS基因编码序列。研究人员在小鼠6周龄时通过尾静脉注射病毒,从而实现体内基因编辑治疗。

研究结果显示,与未治疗的MPSII小鼠相比,治疗组小鼠在治疗后10天(P<0.01)1个月(P<0.05)3个月(P<0.05)及7个月时血浆IDS酶活性均显著升高。同时,治疗组MPSII小鼠肝组织中IDS表达水平明显升高。影像学分析发现,未经治疗的MPSII小鼠在26周龄时出现明显脊柱畸形,而同龄治疗组MPSII小鼠的脊柱角度则接近野生型小鼠,提示早期基因编辑干预能够显著改善骨骼发育异常。全基因组测序及Sanger测序结果进一步证实,目标序列已成功插入预期位点,且未观察到明显不良反应。
该研究表明,基于CRISPR/Cas9的双AAV基因治疗策略在MPSII小鼠模型中表现出显著疗效,为MPSII及其他单基因病的基因治疗提供了新的研究基础,并展现出潜在的临床转化前景。该研究获得国家重点研发计划项目和黑龙江省自然科学基金项目资助,并通过哈尔滨医科大学伦理委员会审批。
孙文靖,哈尔滨医科大学基础医学院医学遗传学教研室主任,哈尔滨医科大学星联教授,博士研究生导师,先后承担课题16项,发表高质量学术论文80余篇。
论文第一作者于函菲、秦倩、崔诗浴为哈尔滨医科大学基础医学医学遗传学专业学生,师从孙文靖教授,主要从事遗传病相关的科研工作。